CH
EN
登录
/
注册
快速发布企业信息
首页
百世企业
百世数据
百世人脉
百世影视
百世资讯
会议会展
当前位置:
首页
行业资讯
政策法规
政策新闻
CDE│发布2个与中药注射剂上市后再评价相关的指导原则征求意见稿
2025-10-21 11:15:09
来源:药方舟
浏览量:
404
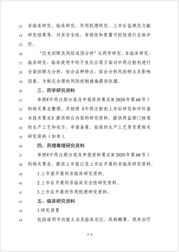
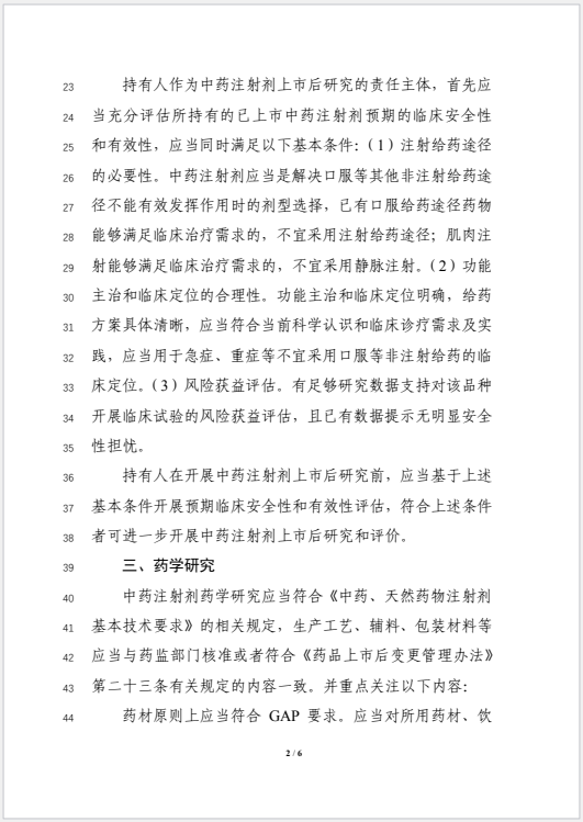
更多
官方公告
更懂你的制药行业影视服务全案专家
1
药方舟-企业入驻流程(网页版)
2
SEEDANCE 2.0:制药行业视频内容生产力革命,低成本・高效率・高质量・高精准全维领跑
3
重磅!李强签署国务院令 公布修订后的《中华人民共和国药品管理法实施条例》,自2026年5月15日起施行!
CIS-Asia 2026上海|第十九届百世化学制药国际大会暨展览会
2026-04-23至2026-04-24
上海市 上海市
多肽寡核苷酸药物开发大会
2026-04-23至2026-04-24
上海市 上海市
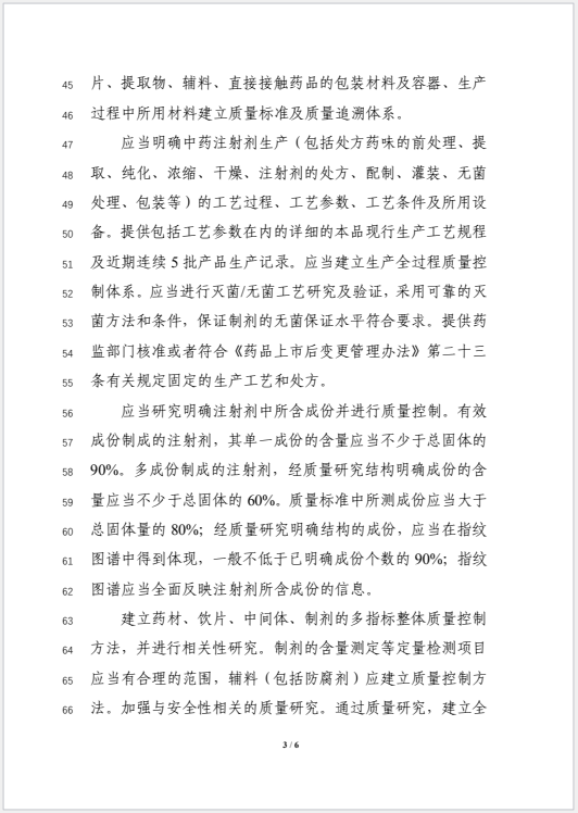
搜索