2025-11-27 14:09:22来源:鼎泰集团TriApex浏览量:476
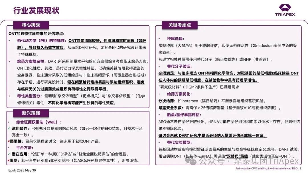
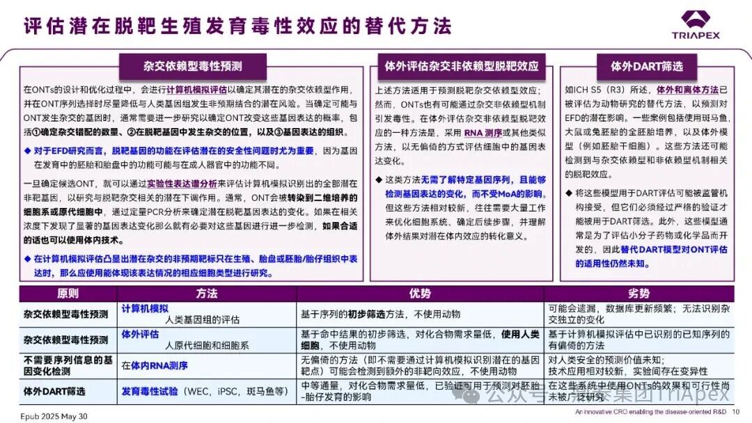
New Trends and Commentaries on Industry Consensus in DART Studies for ONTs 全文共:9540 字 20 图 预计阅读时长:25 分钟 2025 年 5 月 30 日,Lilly、GSK 等大型制药企业、Alnylam 等专注于寡核苷酸药物研发的头部 Biotech 和包括国际领先 CRO 在内的多家机构联合发布了 2023 年研讨会纪要 《Developmental and Reproductive Toxicity Testing Strategies for Oligonucleotides: A Workshop Proceedings》 其核心内容为寡核苷酸药物(ONTs)生殖发育毒性(DART)研究策略。 寡核苷酸的发育与生殖毒性测试策略:研讨会论文集[1] 截至 2025 年 8 月,已有 24 款 ONT 药物获批(详见图 1),其研发历程与上市经验为后续同类药物的开发提供了重要参考。鼎泰集团 TriApex 在前期的系列文章中,已对上市的 7 款 siRNA 药物的临床开发路径、上市历程、药效学研究、杂质控制策略、临床药理学和生殖发育毒性研究等进行了系统的梳理(点击文字详见往期内容)。本期内容将在深入解读研讨会纪要的基础上,聚焦ONTs DART 研究的行业共识、典型案例与实战经验,分享关于 ONTs DART 研究的最新动态和观点;并介绍鼎泰集团在该领域的技术平台与研究能力,为客户提供最佳解决方案。 图 1. 截至 2025 年 8 月已上市的 ONTs 汇总[2] ★ 文章导览 ★ 01 研讨会背景 02 ONTs DART 的毒性来源、分类及评价策略 03 关于 ONTs DART 研究的行业共识 04 促进有效评估 ONTs DART 的核心要点 05 鼎泰集团 ONTs DART 研究技术平台与能力 06 结语 研讨会背景 由美国健康与环境科学研究所(HESI)生殖发育毒性(DART)技术委员会组织的研讨会于 2023 年 10 月 17 日至 18 日在美国华盛顿特区举行,汇聚了参与寡核苷酸治疗药物(ONT)开发和安全性评估的药企、CROs 及全球监管机构代表。会议探讨了如何增强 ONTs DART 评估的潜在策略和机遇。聚焦于 ONTs DART 评价最佳实践中已达成的共识,以及尚存在差距或挑战的方面。 鉴于 DART 研究在非临床安全性评估中的重要性以及 ONTs 的独特性,研讨会讨论了相关研究案例、共识及需要进一步开发的领域,以便进一步优化 DART 研究策略。 研讨会纪要《Developmental and Reproductive Toxicity Testing Strategies for Oligonucleotides: A Workshop Proceedings》重点介绍了 ONTs DART 评估的方法,包括剂量选择、给药频率、种属选择以及替代动物模型等,及 ONT 替代分子的使用、胎盘和胚胎/胎儿暴露以及证据权重方法。由于目前尚无专门针对 ONT 的国际协调监管指南,此次研讨会主要通过描述具体的案例,期望为正在起草中的关于 ICH S13(ONTs非临床安全性评估指导原则)中 DART 评估策略提供参考。 ONTs DART 的 毒性来源、分类及评价策略 (1)ONTs DART 研究中的毒性来源及分类 ONTs 是通过化学合成制备的核酸类似物,其结构经过特定化学修饰(如硫代磷酸酯、2'-O-甲基化或锁核酸等),使其兼具小分子药物的组织渗透性和生物制品的靶向特异性,详见图 2。 图 2. 与小分子(新化学实体;NCEs)和生物制品(新生物实体;NBEs)相比的寡核苷酸的特性。较深的阴影表示该模式在所指示的特性方面具有更高的程度。[1] 由于其独特性,ONTs 毒性来源主要可归纳为两类:一类源于其核酸序列本身,另一类则由非核酸序列(如化学修饰等)引起。毒性分类详见图 3。 由核酸序列引起的毒性可进一步分为杂交依赖型和杂交非依赖型 2 种机制。 杂交依赖型毒性 指 ONTs 通过碱基配对与目标 RNA 发生相互作用而引发的毒性效应,包括与预期靶标结合所致的在靶毒性(可能导致基因功能异常或放大药理学效用),以及与非目标 RNA 发生杂交所产生的脱靶毒性。 杂交非依赖型毒性 则不涉及序列特异性杂交,而是由 ONTs 的化学结构或物理化学特性(如某些骨架修饰或高级结构)直接引起,例如通过激活 Toll 样受体(TLRs)等天然免疫途径介导的免疫反应。 值得注意的是,脱靶毒性是个广义概念,涵盖了以下 3 种机制来源的毒性: ① 非核酸序列引起的效应 ② 杂交非依赖型毒性 ③ 与非目标序列发生杂交依赖型相互作用所产生的毒性 这一分类体系清晰展示了 ONTs 毒性的多层次来源,为理解其安全性特征和优化治疗涉及提供了理论依据。 图 3. ONTs 诱导的毒性分类[1] (2)ONTs DART 评估的差异化 对于杂交依赖型毒性,可以通过计算机模拟(人类数据库分析)、体外试验(人类样本)以及靶基因的生物学特征等信息预测。 对于杂交非依赖型毒性,结合化合物的结构、化学/物理特性(包括制剂的影响)以及与受体或蛋白质的相互作用等因素综合评估。 在 DART 研究中,母体给予 ONTs 后可能在胎盘和胚胎/胎仔中产生在靶和脱靶毒性,这些效应受生物分布、母体生理变化以及妊娠动态的影响。由于胎盘类型、早期发育差异(如母体与胚胎/胎儿组织的 pH 梯度、胎盘转运蛋白、代谢酶、蛋白结合等)等种属差异将影响胚胎药物暴露水平,因此需结合妊娠动物在器官发生过程中的暴露动力学数据解读结果。此外,不同动物模型(如啮齿类、兔、小型猪)的胎盘特征不同,需注意其与人类的转化相关性。 例如:人类胎盘是唯一营养转运器官,可能成为外源物转移至胚胎的通道,而大鼠和兔在妊娠早期由卵黄囊承担该功能,后期由胎盘发挥该功能。其中,大鼠卵黄囊在器官发生早期完全包裹胚胎,而兔卵黄囊保持开放状态,使胚胎可能直接接触母体分泌物,提供额外的暴露路径。 (3)ONTs DART 研究中在靶毒性的评价 常规 DART 研究通常采用与已完成的毒性试验中相同的种属和品系,其中大鼠或兔成为首选种属。但由于 ONTs 的序列特异性,这些动物可能无法完全模拟人类的药理效应,从而无法充分评估在靶毒性。为此,行业提出 2 种解决方案: 一是设计种属特异性 ONTs 替代分子,使其能够与常规 DART 种属模型中的对应靶基因类似序列结合; 二是谨慎使用非人灵长类(NHP)模型,尽管其与人类高度相似,但因繁殖周期长、后代数量少等,仅作为最后选择,仅在无法事先排除在靶或脱靶毒性担忧,或常规 DART 种属及替代模型经全面评估后确认不适用的情况下才考虑采用。 核心原则是确保动物模型中的靶点调控与人类一致,否则数据转化价值有限。 (4)DART 研究中给药频率及给药途径的选择 ONTs 具有独特的药代动力学和药效特性:血浆清除迅速,但组织驻留时间长并持续发挥药效。临床通常采用较长的给药间隔(如每月一次等),但 DART 研究需确保妊娠动物在关键发育阶段持续的暴露和药理学活性。 研究设计中需调整给药频率或剂量,以覆盖整个关键发育阶段。 根据靶蛋白调控动态调整给药时间,以确保在预期暴露阶段实现对靶蛋白调控的药理效应。 为实现 ONTs 向靶部位的有效递送,若临床给药途径(如鞘内注射)难以在动物模型中复现,需选择能模拟靶组织暴露的替代途径(如静脉注射)。 (5)DART 研究中证据权法或平台法的使用 根据 ICH S5(R3)、 ICH S6(R1) 指导原则及相关文献,当已有充分数据能够阐明靶点相关药理学作用带来的风险时,证据权重法(weight-of-evidence, WoE)可被纳入 ONT 的 DART 评估策略。 为优化 DART 研究效率,行业倡导通过整合计算机模拟、体外实验和既往数据等建立 WoE 证据[3],减少不必要的动物试验。例如,通过靶点保守性分析预测跨种属毒性,或利用胎盘转运实验评估胚胎暴露风险。 对于采用相同递送平台(如 GalNAc)的 ONTs,可共享部分安全性数据,加速开发进程。例如,ONTs 与候选药物采用完全一致的平台技术(包括偶联方式、连接子及化学修饰),仅核苷酸序列存在差异,且研究已证实未观察到任何不良影响,可将 ONT 的 EFD 研究结果用于补充评估杂交非依赖型脱靶毒性风险,并与杂交依赖型 DART 风险(包括靶内及脱靶效应)评估相结合,从而为整体 DART 风险评估提供充分依据。 相反,若在特定平台中已观察到 DART 相关信号,这些数据可直接纳入 WoE 评估,可成为免除额外 DART 研究的必要依据。但目前针对小分子药物 EFD 评估的特殊情形,尚难直接套用于多数 ONTs。 因此,任何计划显著偏离ICH现行指南要求的评估方案,都应在实施前与监管机构进行充分沟通并获得认可。 关于 ONTs DART 研究的行业共识 (1)行业发展现状 ONT 的毒理学评估仍面临许多特殊的挑战,包括药代动力学特殊性、给药方案复杂性及毒性机制的区分(杂交依赖型与非依赖型)。行业正探索新兴策略,如综合 WoE 法和平台方法评估,以优化 DART 研究设计。但需谨慎应对种属选择、替代分子验证、剂量选择及暴露安全系数等关键问题,详见图 4。 图 4. 行业总结内容概括[1] (2)监管视角共识 全球主要监管机构(日本 PMDA/欧盟(MEB)/美国FDA)对 ONT 的 DART 评估主要关注的问题为: ONT 毒性的分类 DART 研究的挑战与种属选择策略 因数据缺乏与药物独特性,呼吁科学驱动的灵活监管框架 各监管机构在报告中的详细观点见图 5。尽管日本、欧盟和美国等监管机构对于具体的试验要求和细节上略有差异,但通常来讲,均认可 DART 研究设计具有一定灵活性,在理由充分、依据清晰的前提下,监管机构对替代设计持开放态度。 图 5. 各监管机构的立场和建议[1] (3)案例和讨论总结 首场会议讨论了如何在充分考虑到其独特的 PK、PD 及毒性特征的条件下,针对生殖周期各阶段制定给药方案。 第二场会议聚焦 ONT 的动物种属与模型选择。 第三场会议通过案例展示,当 ONT 本身特性或适应症需求特殊时,需采取定制化评估方案。 案例研究和讨论(表 1)显示,在 ONTs 的 DART 研究设计中,部分方法已达成行业共识,例如在生殖周期不同阶段采用适当的给药频率,以及替代分子策略的普遍应用。 另一方面,某些领域则体现出较强的项目特异性,例如剂量水平的选择、种属或模型的确定等,需根据具体药物的特性(如靶点表达、递送系统、毒性机制等)进行个性化设计。 此外,仍有若干方法尚未获得广泛认可或需进一步数据支持,包括平台方法的推广、体外/离体/非哺乳类体内替代实验的应用,以及对 ONT 在生殖组织中毒代动力学特征的深入理解。 这些差异反映了当前 ONTs DART 评估中“灵活性”与“标准化”并存的现状,也提示未来需通过更多数据积累与监管沟通,逐步形成统一的最佳实践。 表 1. 案例研究总结[1] (4)案例方法和关键点总结 剂量选择 DART 的剂量选择和给药方案应基于所有可获得的信息,包括拟定临床给药方案、受试 ONT 的理化性质、药理学、PK 和毒性特征。对于 ONT,除了一般 ICH S5(R3)中关于靶点相关 PD 的考量外,脱靶效应和在器官内蓄积的可能性往往直接影响剂量的选择。图 6 汇总了剂量选择依据、相关核心概念与方法并简要列出优缺点。 图 6. 剂量选择的依据及设定原则[1] 给药方案 ONT 的剂量水平与给药方案往往相互依赖。其中 EFD 研究必须于整个器官形成期维持药效学活性和充分的系统暴露量,以覆盖可能产生毒性的所有关键窗口。为在频繁给药维持暴露与限制组织蓄积、避免与临床无关的过度药效或组织负荷毒性之间取得平衡,可采取多种给药方案,具体见表 2。 表 2. 寡核苷酸临床候选药物或替代分子的给药方案[1] 毒代考虑 ONT 在血液循环中半衰期很短,但在靶组织中的半衰期较长。因此,ONT 可能导致在特定时间点存在持续 PD 效应,但无全身性(如血浆)暴露。DART 中的毒代动力学基本原则同样适用于 ONT,确认其系统暴露量可能并非首要考量。因此,通过 PD 评估并结合相关组织的生物分析,以更全面地了解 ONT 的暴露情况。对于经 GalNAc 偶联或使用其他递送技术的 ONTs 的考量见图 7。 图 7. 研讨会有关寡核苷酸药物毒代动力学考量的讨论[1] 研讨会期间,讨论了 14 款已获批 ONT 的全身暴露及组织浓度数据。通过检测胎盘、胎仔血浆、肝脏及肾脏等组织的浓度和药效学评估,探讨了 ASOs 与 siRNA 能否进入胎仔体内。研讨会未就 DART 研究中是否必须纳入暴露评估形成统一建议。关于 ONT 其他途径的系统暴露:精液和乳汁的讨论详见图 8。 图 8. ONT 其他途径的系统暴露[1] 种属选择 尽管 ONT 在大鼠或家兔中可能缺乏药理活性,这些常规 DART 种属仍可用于 ONT 的 DART 研究,以全面评估其脱靶生殖发育毒性。近期获批的 GalNAc-siRNA 药物Nedosiran的 DART 研究印证了 ONT 脱靶毒性在啮齿类与兔间可能存在差异:在家兔 EFD 研究中观察到母体首次给药后体重下降,以及胎仔骨骼和心血管系统畸形,但在啮齿类动物模型中未见同类发现。在靶的(杂交依赖型)DART 评估必须使用药理学相关种属。ONT 通常可在 NHPs 中产生预期药理效应,但出于伦理、操作及科学方面的多重困难,NHP 并非理想的 DART 评估模型。可采用与人类靶序列同源,且化学修饰与临床 ONT 相同的替代 ONT,在常规种属中进行评估。替代分子的使用与啮齿类动物和兔是否为药理学相关种属,及 DART 具体的研究阶段(FEED、EFD、PPND)密切相关,具体开展策略见图 9。 图 9. 寡核苷酸药物 DART 设计时 ONT 替代分子的运用策略[1] 替代分子的特性考虑 在 ONT 的非临床 DART 安全性评价中选用替代 ONT 来评估靶点毒性,须满足以下条件: 在实验动物种属中具有药理学活性; 对靶基因的敲低幅度≥临床候选 ONT 在人体内的预期敲低幅度; 序列长度及化学修饰与临床候选 ONT 一致。 使用替代 ONT 并不能取代对临床候选 ONT 本身的评估;两者均需在 DART 研究中同步进行。非 GMP 条件下生产的替代分子即可,因此评价策略的核心目标在于:验证靶点 PD 并评估与该效应相关的潜在 DART 风险。该替代分子不用于临床,也不适用于为人类风险评估设定安全边界。 与会者一致认为,相较于使用 NHP,替代 ONT 策略是评估靶基因敲除相关毒性的首选工具。虽两者均能识别危害,但替代分子的优势在于可在常规种属中开展全面的 DART 评估。该建议与 ICH S6(R1)相反(更倾向于在 NHP 中直接使用临床候选药物,而非使用啮齿类活性替代分子)。但PMDA 指南及 FDA 草案指南均提倡在适用情形中可选择替代策略。 转基因动物及疾病模型动物的特性考虑 当正常健康动物模型缺乏靶点表达时,采用转基因动物或诱导疾病状态的药理学模型。对于转基因模型,需证明该品系的生殖与发育特征既稳定又适用于 DART 试验;建议提前与监管机构沟通,确保替代模型使用的科学论证依据符合审评要求。 生物偶联 ONTs 的种属选择考虑 最新研究表明,通过将 ONT 与单克隆抗体、抗原结合片段(Fab)、细胞穿透肽、脂质等多种配体偶联,可实现其在骨骼肌、心脏、中枢神经系统等肝外组织的递送。在提高 ONT 的代谢稳定性、药代动力学特征及药效,并使其能有效递送至肝脏以外的靶组织的领域,已取得显著进展。处于开发阶段的各类偶联 ONT 数量正迅速增加,以将 RNA 靶向疗法拓展至更广泛的组织与疾病领域。生物偶联 ONTs 的种属选择考量见图 10。对于所有药物形式和 ONTs,替代方法的使用需要科学依据,并应评估相关风险,与监管机构充分讨论并达成一致。 图 10. 生物偶联 ONTs 的种属选择考量[1] 非常规 DART 实验动物种属(NHP 和 mini-pig) 当常规 DART 种属和使用替代 ONT 的策略不可行时,可能需考虑使用非常规种属进行 DART 研究。虽然在研讨会上没有相关案例,但有两份报告介绍了使用非常规种属进行幼年动物研究以支持儿科适应症(见图 11)。 图 11. 非常规动物种属进行幼龄动物研究以支持儿科适应症[1] 可用于支持 ONTs 脱靶和在靶 DART 毒性评估的其他数据 在 ONT 研发过程中,还产生了其他计算机模拟的,体外及体内的数据,可能应用于 DART 评估。在确定是否可以使用 WoE 或平台方法来评估特定 ONT 的 DART 风险时,这些信息非常重要。图 12 总结的信息,涵盖了用于识别潜在的杂交依赖型和杂交非依赖型毒性作用模式的技术。 图 12. 评估潜在脱靶生殖发育毒性效应的替代方法[1] 促进有效评估 ONTs DART 的核心要点 寡核苷酸安全工作组(OSWG)基于分享的案例、讨论以及圆桌会议总结,识别出几种最佳实践、新方法、额外问题和机遇。文章总结了有效评估寡核苷酸药物生殖发育毒性评价的核心要点。 (1)在设计 DART 策略和研究时,阐述 ONT 独特性的方法 与 OSWG 之前的建议和监管部门对小分子评估的期望一致,许多被审查过的案例中均采用了标准 DART 研究的常规动物种属,即在 EFD 研究中使用啮齿类动物和兔,在 FEED 和 PPND 研究中使用啮齿类动物,考察潜在的在靶和脱靶 DART 效应。 在研或已获批的寡核苷酸药物(ASO 和 siRNA),剂量水平设置和频率通常选择基于产品属性的小分子和大分子方法的混合策略。尽管给药方案不同,但大多数策略都包括一种能维持全身暴露的给药频率,以评估脱靶毒性或在妊娠期维持药效学反应(此时胚胎正在快速发育)。总体方法取决于所采用的具体策略,包括模型类型,特定 ONTs 或结合物成分的属性,以及是否使用证据权重(WoE)等。 剂量水平设置、生殖周期非妊娠阶段的给药频率、替代分子或替代模型研究设计、种属或模型选择、以及暴露或药效学指标检测等方法,根据案例研究和产品属性而有所不同,详细内容如表 1 和表 3 所示。 表 3. 已获批寡核苷酸药物的生殖发育毒性研究数据汇总[1] (2)在实施和接受传统小分子 DART 策略方法的替代方法方面的新进展 在研讨会上,未提及使用“平台方法”的案例,且现有公开信息中也未见相关应用。不同地区的监管机构对于“平台方法”的使用尚未达成完全一致。他们担心,即使寡核苷酸药物序列存在微小差异,也可能导致潜在的靶效应和脱靶毒性(杂交依赖型和非依赖型)的显著差异。所有地区的监管机构均认为,在使用这种方法时需谨慎,并强调其重要性。 图 13. 寡核苷酸药物研究平台方法的应用与现状[1] (3)在 ONTs 中需要有足够的数据来制定最佳实践指南以涵盖以下方面: 种属或模型选择、合适的动物模型替代品以评估寡核苷酸的在靶和脱靶毒性潜力、给药方案,以及替代品或转基因动物模型的研究设计。 图 14. 生殖发育毒性的最佳实践总结[1] (4)随着 ONTs 类药物复杂性增加,特别是涉及使用多种不同递送载体时,出现的额外的考虑因素 随着寡核苷酸药物偶联成分和化学修饰的范围不断扩大以靶向新的组织部位,并拓宽了适应症范围,其 DART 研究策略的复杂性也相应增加。以抗体偶联 siRNA 为例,DART 模型的种属相关性及对特定药代动力学特性的理解将推动许多策略决策。然而,由于寡核苷酸产品属性不断演变,仍需按照 ICH S6(R1)和Cavagnaro、Berman 所述进行逐案分析(Case by case)。 (5)对于 ONTs DART 评估的全球监管共识 来自全球7家卫生机构的监管代表参加了研讨会或发表演讲,这反映了工业界与监管机构在制定科学合理的 ONTs 的 DART 研究策略方面的合作日益加强。与会监管代表一致认为,需要对 ONTs 进行生殖发育毒性评估,通常应遵循 ICH S5(R3)指导原则中针对小分子药物所概述的原则。然而,由于实践可能因产品属性而有所不同,建议的方法应在个案基础上与监管机构进行讨论。尽管对“平台方法”存在一些分歧,大家普遍认同需要一个经过充分表征的平台,并在该平台内生成适当的数据以支持这一方法。同时指出,在当前正在撰写的 ICH 指导原则过程中,将达成共识。
















