2026-01-07 09:14:24来源:药方舟浏览量:464
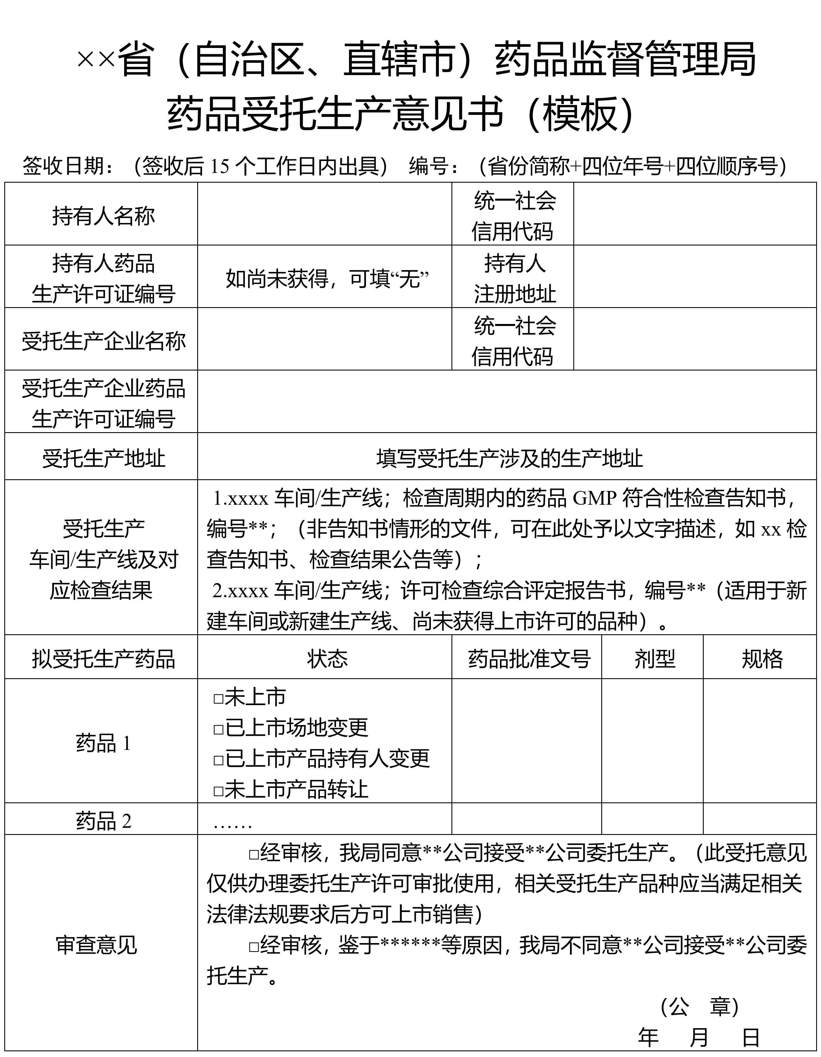
刚刚,国家药监局发布《关于加强药品受托生产监督管理工作的公告》。 为进一步加强上市药品委托生产监管,明确各方义务和责任,督促委托生产的药品上市许可持有人(以下简称持有人)和受托生产企业共同履行保障药品质量安全的主体责任,根据《中华人民共和国药品管理法》《药品生产监督管理办法》,现就加强药品受托生产监督管理工作有关事宜公告如下。 一、强化受托生产企业责任 (一)受托生产企业应当建立健全质量管理体系并确保持续有效运行,严格遵守药品生产质量管理规范(以下简称药品GMP),在充分进行技术转移研究的基础上,严格按照国家药品标准和经药品监督管理部门核准的处方和生产工艺组织生产,切实履行委托生产协议和质量协议约定的义务和责任。 (二)受托生产企业应当具备与受托生产产品相匹配的机构、人员、厂房、设施设备,具有相应的质量保证能力和风险管理能力,确保生产过程持续符合法律法规要求。 (三)受托生产企业应当对持有人及受托生产产品建立评估机制。在接受委托生产前,受托生产企业应当对持有人及拟受托生产产品进行全面评估,评估重点包括持有人资质、质量管理能力以及拟受托生产产品风险因素、接受技术转移的可行性、共线生产的可行性等。经评估符合要求的,方可签署委托生产协议与质量协议。在同一集团内执行统一质量管理体系的企业之间委托生产药品的,可简化持有人资质、质量管理能力等评估内容。 受托生产企业应当优先选择具备自主研发管理能力、掌握委托生产产品关键工艺技术的持有人开展合作。持有人应当积极配合受托生产企业的全面评估,提供真实、有效的材料,供受托生产企业评估。 (四)委托双方应当强化技术转移过程中的风险识别、沟通、分析、评估、处置,对相关人员做好技术培训,按照有关法律法规和技术指导原则要求开展技术转移工作,确保技术转移研究充分,转移前后产品质量一致。在技术转移过程中,委托双方如发现在软硬件条件、生产管理、质量管理等方面难以完成技术转移,或者可能产生药品生产质量风险的,应当立即沟通并采取措施控制风险;风险难以有效控制的,应当停止合作。涉及委托第三方进行产品研发的,持有人应当协调从事研发的第三方和受托生产企业之间加强配合,共同完成技术转移工作。 受托生产企业在技术转移过程中应当做好以下工作: (1)配备对接技术转移的负责人,成立技术转移工作组,明确负责人及工作组成员的工作职责; (2)建立健全技术转移管理制度,审核技术转移相关方制定的技术转移方案可行性,并落实方案要求; (3)依法依规做好设施设备、清洁方法、分析方法、生产工艺等确认或者验证工作,以及共线生产风险评估等工作; (4)配合持有人汇总分析技术转移数据、记录,审核技术转移报告,确保技术转移过程记录和数据真实、准确、完整、可追溯; (5)根据确认或者验证工作以及共线生产风险评估结果,结合持有人技术转移文件和技术转移结果,制定生产工艺规程、空白批记录等技术文件,并经持有人审核批准。 (五)受托生产企业应当建立风险防控有关制度,配合持有人开展风险评估、验证、沟通、审核等质量管理活动及相关的风险控制措施执行工作。已上市产品受托生产期间,受托生产企业应当基于品种类型、工艺特点、在产情况,配合持有人开展季度风险研判分析和年度产品质量回顾分析。出现偏差的,应当及时记录、处置,并通报持有人,确保风险关闭;发现存在质量风险或者合规风险的,应当会同持有人采取有效的风险控制措施;存在重大质量风险或者合规风险的,应当立即停止生产。受托生产企业应当建立相关制度,配合持有人开展药物警戒工作。 受托生产无菌药品等高风险产品的,持有人应当派驻人员每年至少一次以现场检查的方式监督灭菌工艺验证、无菌工艺模拟试验等验证活动;受托生产企业应当开放相关场所、区域,提供相关记录,积极配合持有人开展相关工作。 (六)委托双方应当确保质量管理体系有效衔接,强化药品生产、检验记录和数据的管理。受托生产企业应当明确与持有人质量管理体系衔接的负责人,并明确其职责;质量协议中应当明确持有人有权查阅与受托生产活动相关的管理制度、操作规程和文件记录等,有权查看与受托生产活动相关的场所,确保受托生产符合法律法规、技术规范以及持有人质量管理等要求。 (七)受托生产企业和持有人应当建立质量信息沟通程序,按照风险管理原则,制定沟通信息清单(至少包括偏差、变更、检验结果超标/超趋势、确认与验证、留样和稳定性考察、药物警戒、接受药品监督管理部门检查情况、不良信用记录等),明确沟通人员和职责、沟通方式和有关时限,确保沟通顺畅、及时有效。 (八)受托生产企业应当按照《药品共线生产质量风险管理指南》等规定强化共线风险管理。在共线生产条件发生变化时(如新增商业化生产药品、新增非商业化品种、处方及生产工艺变更、设备设施变更或者发生其他重大变更等),受托生产企业应当形成清晰明确的共线生产风险评估结论,根据评估结论采取有效的风险控制措施,并及时将共线生产风险评估结论和采取的风险控制措施通报所有共线生产品种的持有人,通报信息中如涉及依法应当予以保护的商业信息可不显示。对持有人反馈的意见,受托生产企业应当认真研判,采取相应措施,并与持有人达成一致。对存在风险隐患的,受托生产企业应当采取经持有人审核过的纠正预防措施。 受托生产企业应当结合生产线的设计产能、共线生产风险评估、清洁验证、生产管理、物料和成品管理等情况,合理确定接受委托生产的品种数量和生产计划,确保产能始终处于合理范围内。 (九)受托生产企业应当按照药品变更管理相关规定和药品GMP要求建立变更控制体系,并认真进行变更研究和控制。 涉及受托生产产品的相关变更,未经持有人批准,不得擅自实施。受托生产企业应当配合持有人共同开展变更相关研究,确定变更的类别,并配合持有人依法进行报批、备案或者报告。委托双方关于变更类别未达成一致的,应当按照较高级别进行变更管理。受托生产企业或者持有人经评估认为已实施的变更存在质量风险的,应当及时采取相应措施,确保消除风险。 (十)同一受托生产企业接受多家持有人委托生产同一通用名称药品,或者受托生产企业自身持有相同通用名称药品的,应当严格生产全过程管理和文件管理,对制剂产品分别制定相应的工艺规程、质量标准、检验方法等,生产过程应当相互独立、严格区分;还应当加强物料管理,关键物料、中间产品和制剂产品的管理应当相互独立、避免混淆,确保可追溯。 持有人委托多个受托生产企业生产同一药品的,应当确保各受托生产企业均按照核准的生产工艺生产,在核准生产工艺的基础上,生产条件等有差异的,受托生产企业应当配合持有人进行对比分析,对存在的差异点进行风险评估,并制定相应风险防控措施。持有人应当定期开展产品质量对比研究,确保产品质量一致。 (十一)持有人和受托生产企业应当加强留样和稳定性考察工作,经持有人评估认为有必要的,持有人和受托生产企业均应当对相关物料开展留样或者对相关制剂产品开展留样及持续稳定性考察,确保满足药品质量追溯和调查要求。对于生产过程中出现重大偏差的相关批次产品、重大变更获批实施后生产的最初三批次产品,委托双方均应当对相关制剂产品开展留样及持续稳定性考察。持有人的留样和稳定性考察工作,可自行开展或者委托具有资质的第三方机构开展,委托第三方机构开展的,应当加强对第三方机构相关工作的管理。 在同一集团内执行统一质量管理体系的企业之间委托生产药品的,或者受托生产企业采用信息化手段记录生产、检验全过程数据,并能与持有人进行电子数据交换的,可由持有人或者受托生产企业一方进行留样及持续稳定性考察。 (十二)受托生产企业应当依法依规建立药品出厂放行的标准操作规程,明确出厂放行的标准、条件。符合标准、条件及法律法规要求的药品,经质量受权人签字后方可出厂放行。出厂放行时,受托生产企业应当将与受托生产产品相关的批生产记录、批检验记录、偏差调查记录等相关记录及数据一并提交持有人。持有人在上市放行时,应当对药品质量检验结果、关键生产记录和偏差控制情况严格审核,必要时,应当对与受托生产产品相关的批生产记录、批检验记录、偏差调查记录等相关记录及数据进行审核。 (十三)受托生产企业应当积极配合持有人定期开展现场审核工作,积极配合持有人所在地省级药品监督管理部门开展延伸检查,不得隐瞒真实情况或者提供虚假材料,对审核或者检查发现的问题应当及时整改。持有人对受托生产企业完成现场审核工作后,应当及时撰写现场审核报告。 (十四)受托生产企业应当按照药品GMP要求保存生产、检验全过程数据和记录,保证数据真实、准确、完整、可追溯。鼓励持有人和受托生产企业建立覆盖物料管理和药品生产、检验全过程的信息化管理体系,并利用信息化手段对药品生产、检验全过程的文件和记录开展传递、审核、数据归档等工作。受托生产企业采用信息化手段记录药品生产、检验全过程数据,并能与持有人进行电子数据交换的,持有人在定期审核工作中,可以以非现场审核形式代替部分现场审核。 (十五)持有人和受托生产企业应当结合产品特点和委托生产的实际情况,依法依规细化质量管理措施,及时更新委托生产协议和质量协议,确保协议内容与委托双方管理制度、文件程序等保持一致,并严格履行协议约定的义务和责任。 二、加强受托生产监督管理 (十六)受托生产企业拟申请办理受托生产药品生产许可证(以下称C类许可证)核发或者申请C类许可证许可事项变更的,各省级药品监督管理部门应当按照《药品生产监督管理办法》(市场监管总局令第28号)、《国家药监局关于实施新修订〈药品生产监督管理办法〉有关事项的公告》(2020年第47号)、《国家药监局关于加强药品上市许可持有人委托生产监督管理工作的公告》(2023年第132号)等要求,并结合本公告要求严格审核,符合规定的,方可核发C类许可证或者批准相关变更。 (十七)拟委托生产无菌药品的,原则上持有人和受托生产企业至少一方应当具有三年以上同剂型无菌药品商业化生产经验。 符合以下情形之一,持有人或者受托生产企业具有三年以上同剂型无菌药品研发或者生产经验的,也可以开展无菌药品委托生产: 1.属于创新药、改良型新药、国家短缺药品、国家临床必需易短缺药品、临床急需药品、应对突发公共卫生事件急需药品、治疗罕见病的药品,以及已在境内上市的境外生产药品转移至境内生产的情形; 2.在同一集团内执行统一质量管理体系的企业之间委托生产的无菌药品; 3.采用信息化手段记录物料管理和药品生产、检验全过程数据,并能与持有人进行电子数据交换的受托生产企业; 4.主要参与拟受托无菌药品研发、临床试验药品生产的受托生产企业。 拟受托生产无菌药品的,受托生产企业的生产负责人、质量负责人、质量受权人均应当具有至少五年从事药品生产和质量管理的实践经验,且其中至少三年为无菌药品生产和质量管理的实践经验。拟受托生产中药注射剂、多组分生化药的,受托生产企业的生产负责人、质量负责人、质量受权人还应当具有同类型制剂产品三年以上生产和质量管理的实践经验。 (十八)对再注册周期内未上市放行过商业规模批次的品种,持有人拟委托生产的,应当先按照国家药监局《境内生产药品再注册申报程序》中关于长期停产药品复产的相关要求组织恢复生产。国家短缺药品、国家临床必需易短缺药品、通过仿制药质量和疗效一致性评价的药品、停产前以委托生产形式进行生产的药品,持有人可以通过委托生产形式恢复生产。 相关生产线长期未生产(无菌生产线超过三年、其他类型生产线超过五年)拟恢复生产的,药品生产企业应当在复产前开展确认和验证,并向所在地省级药品监督管理部门申请药品GMP符合性检查,检查品种可以是本企业持有的品种或者受托生产的品种,通过检查后方可接受委托生产。 (十九)委托双方在同一省级行政区域、拟办理委托、受托生产相关许可事项的,省级药品监督管理部门无需出具《药品受托生产意见书》,可同步办理委托生产药品生产许可证(以下称B类许可证)和C类许可证相关许可事项。 委托双方不在同一省级行政区域、拟办理委托生产相关许可事项的: (1)对于尚未取得药品生产许可证,或者需要新增生产地址和生产范围的,受托生产企业应当按照《国家药监局关于实施新修订〈药品生产监督管理办法〉有关事项的公告》(2020年第47号)等要求向所在地省级药品监督管理部门申请C类许可证核发或者许可事项变更;对符合要求的,受托生产企业所在地省级药品监督管理部门按程序办理C类许可证核发或者许可事项变更,并根据药品GMP符合性检查或者许可检查结果(检查要求见附件1)同步出具《药品受托生产意见书》(模板见附件2)。 (2)对于已持有相应生产地址和生产范围药品生产许可证的,受托生产企业应当向所在地省级药品监督管理部门提交申请资料(清单见附件3);受托生产企业所在地省级药品监督管理部门应当严格审核申请资料,应当根据药品GMP符合性检查或者许可检查结果出具《药品受托生产意见书》,必要时按要求开展检查。 受托生产企业取得《药品受托生产意见书》后,持有人应当在12个月内向持有人所在地省级药品监督管理部门申请办理B类许可证。持有人所在地省级药品监督管理部门应当严格审核持有人提交的申请材料,按规定对申请人开展现场检查,符合规定的,核发B类许可证或者批准相关变更。受托生产企业应当在持有人办理完成B类许可证许可事项后,60个工作日内向所在地省级药品监督管理部门提出申请,将委托双方的企业名称、品种名称、批准文号等有关变更情况在药品生产许可证副本中载明。 (二十)委托生产相关许可事项按照《药品生产监督管理办法》第十六条有关变更生产地址或者生产范围的规定办理,不单独设置有效期。持有人和受托生产企业药品生产许可证到期重新发证时,受托生产企业所在地省级药品监督管理部门可无需再次出具《药品受托生产意见书》。 如申报上市许可的申请未能获得批准的、不具备相应生产条件的或者因协议约定等因素终止委托活动的,持有人及受托生产企业应当在终止委托活动后6个月内主动向所在地省级药品监督管理部门申请注销或者核减相应委托、受托生产范围。 (二十一)受托生产企业所在地省级药品监督管理部门应当基于风险对受托生产企业实施针对性检查,重点检查受托生产企业质量管理体系运行情况,对质量管理体系不能持续有效运行和涉嫌存在违法违规行为的,应当及时依法依规查处。对受托生产企业的检查可结合常规检查、许可检查以及持有人所在地省级药品监督管理部门开展的延伸检查等同步开展。 各省级药品监督管理部门应当基于风险对委托生产品种开展质量抽检。持有人所在地省级药品监督管理部门可在生产、流通(含互联网药品交易)、使用等环节开展抽样和检验工作,或者商请受托生产企业所在地省级药品监督管理部门在生产环节进行抽样和(或)检验。 (二十二)各省级药品监督管理部门应当根据属地监管原则,在药品委托生产许可审批过程以及日常监管中,强化药品委托双方企业关键人员履职能力考核评估,根据考核评估和检查情况,可采取约谈、告诫、限期整改等措施,对于关键人员履职能力薄弱的,必要时可进一步采取暂停生产、销售等风险控制措施。 (二十三)各省级药品监督管理部门应当利用药品安全信用档案和国家药品抽检信息系统等平台,做好跨省委托生产品种监督检查信息和质量抽检信息传递,建立运转顺畅的协同监管机制,形成有效监管闭环。 (二十四)药品监督管理部门发现持有人或者受托生产企业在申请生产许可过程中,提供虚假人员履历、提供虚假数据、记录、现场评估报告等的,按照《药品管理法》第一百二十三条等规定进行处理。 受托生产企业在受托生产期间,存在生产假劣药品、编造生产检验记录、未依法依规放行、未按照持有人提供的生产工艺生产或者受托生产行为未遵守药品GMP等情形的,应当依法承担相应的法律责任,由受托生产企业所在地省级药品监督管理部门按照《药品管理法》第一百一十六条、第一百一十七条、第一百二十四条、第一百二十六条和第一百二十七条等规定进行处理。 受托生产企业所在地省级药品监督管理部门应当及时将上述违法违规行为及查处情况通报持有人所在地省级药品监督管理部门。 三、其他事项 (二十五)各省级药品监督管理部门应当加强政策宣贯,督促持有人和受托生产企业对照本公告要求开展全面自查。委托生产情况与本公告要求不一致的,委托双方应当沟通协商,制定整改方案,原则上应当在本公告发布后一年内完成整改,个别项目整改时间确需超过一年的,应当明确理由和完成时限。省级药品监督管理部门应当督促持有人和受托生产企业限期整改;限期整改不到位的,依法暂停其委托生产活动,或者核减相关生产范围,直至依法吊销药品生产许可证。 (二十六)对于创新药、改良型新药、国家短缺药品、国家临床必需易短缺药品、临床急需药品、应对突发公共卫生事件急需药品、治疗罕见病的药品,以及已在境内上市的境外生产药品转移至境内生产的情形等,支持其通过委托生产方式扩大产能或者加快药品上市进度。 (二十七)新开办受托生产企业、新增受托生产产品所在生产线涉及国家组织集采中选药品或高风险药品的,鼓励配备制造执行系统(MES)、实验室信息管理系统(LIMS)、文档管理系统(DMS)、仓库管理系统(WMS)等生产质量信息化管理系统,持续改进完善质量管理体系。 鼓励参与研发并实现品种上市、具备相应生产能力、高水平、专业化的合同研发生产型受托生产企业(CDMO)发展,支持其接受委托生产;支持相关企业接受世界卫生组织列名机构(WLA)的监督检查。 (二十八)本公告自发布之日起执行。本公告发布前已受理的药品生产许可、药品注册申请按照原有要求办理。法律、法规、规章以及国务院药品监督管理部门另有规定的除外。 附件:1 出具《药品受托生产意见书》的检查要求 一、受托生产线已通过药品GMP符合性检查 拟受托生产无菌药品等高风险产品的,应当依据该品种同剂型一年内或者所在生产线三年内检查结论为“符合要求”的药品GMP符合性检查告知书,出具《药品受托生产意见书》;拟受托品种为其他类型产品的,应当依据该品种同剂型三年内或者所在生产线五年内检查结论为“符合要求”的药品GMP符合性检查告知书,出具《药品受托生产意见书》。 受托生产线通过相应剂型药品GMP符合性检查,但暂未下发药品GMP符合性检查告知书的,省级药品监督管理部门可结合既往GMP符合性检查结果出具《药品受托生产意见书》。 二、受托生产线未通过药品GMP符合性检查 拟受托生产产品是在研产品的,可以依据一年内该生产线结论为“符合要求”的许可检查结果出具《药品受托生产意见书》;拟受托生产产品为已上市产品的,可同步开展许可检查和药品GMP符合性检查,办理C类许可证及《药品受托生产意见书》。 附件2. ××省(自治区、直辖市)药品监督管理局药品受托生产意见书 (模板) 附件3 《药品受托生产意见书》申请资料清单 1.出具《药品受托生产意见书》的申请; 2.拟接受委托生产的药品基本情况:药品批准证明文件及附件、质量标准的复印件;在研品种的研制进度(至少包括是否完成临床试验、如属于可豁免临床试验情形的应当提供相应依据、工艺验证批次情况、是否拟定质量标准等);长期停产恢复生产的提供相关情况(说明是否满足本公告第十八条的规定); 3.拟接受委托生产车间或者生产线许可检查结果或者最近一次药品GMP符合性检查告知书; 4.受托生产品种自评估报告:包括持有人资质、质量管理能力、拟受托生产产品风险因素、接受技术转移的可行性、共线生产风险评估及相关持有人意见反馈情况,拟受托品种同制剂药品实际生产经验情况、产能情况(包括受托生产线当前生产品种数量、拟受托生产后生产线产能匹配情况等)、不良信用情况等; 5.委托双方的委托生产协议和质量协议复印件(依法应当予以保护的商业信息可不显示); 6.受托生产企业关键人员履历; 7.材料真实性声明; 8.申请企业对于业务办理人员的《授权委托书》; 9.药品监督管理部门要求提供的其他材料。 前期已向所在地省级药品监督管理部门提交过上述材料的,可作出相关说明,不必重复提交。
